>澳客>集佳论丛>浅析市场调查报告在商标授权确权行政案件和民事案件中的作用

浅析市场调查报告在商标授权确权行政案件和民事案件中的作用
发布时间:2018-09-21

  •   作者:赵春雨

      如果有一种证据形式,让当事人又爱又怕,那么无疑就是市场调查报告了。 用好了,它犹如一剂催化剂,使得现有证据的效力加倍。而用不好,则赔了夫人又折兵,白白损失了十几万甚至几十万的调查费用。在我国商标案件中,市场调查报告这种证据形式,无论是当事人还是审判机构都处于初步探索的阶段,目前并没有法律法规对于该种证据的审查和认定规则进行明确规定,仅有一些司法解释可供参考。 那么,什么是市场调查报告,它在商标案件中的效果如何? 企业在选择做市场调查报告的时候应该注意些什么呢? 本文从多年的司法判例入手,以自己曾经操作过的市场调查报告为依据,试分析市场调查报告在案件中的作用,以便于企业能够更好的运用这种证据形式,实现自己的诉讼目的。

    什么是市场调查报告

      “市场调查报告”作为证据,目前还没有统一的命名,有称之为“问卷调查”、有的称之为“社会调查报告”、“品牌知名度报告”等等。 它是经济调查报告的一个重要种类,它是以科学的方法对市场的供求关系、购销状况以及消费情况等进行深入细致地调查后,对调查中获得的资料和数据进行归纳研究之后写成的数据报告。 其作用在于帮助企业了解掌握市场的现状和趋势,增强企业在市场经济大潮中的应变能力和竞争能力,从而有效地促进经营管理水平的提高。一份好的市场调查报告,能给企业的市场经营活动提供有效的导向作用,更能为企业的决策提供客观依据。

    《商标法》要解决的问题

      商标是商品经济和市场经济发展的产物,其主要功能在于识别商品或服务来源。 《商标法》是为了加强商标管理,保护商标专用权,促使生产、经营者保证商品和服务质量,维护商标信誉,以保障消费者和生产、经营者的利益,促进社会主义市场经济的发展而制定的法律。

      《商标法》第五十七条第(二)项规定:“未经商标注册人的许可,在同一种商品上使用与其注册商标近似的商标,或者在类似商品上使用与其注册商标相同或者近似的商标,容易导致混淆的。”

      《商标法》第十三条规定:“为相关公众所熟知的商标,持有人认为其权利受到侵害时,可以依照本法规定请求驰名商标保护。”

      最高院在“奥普”案中,认为“商标法所要保护的,是商标所具有的识别和区分商品及服务来源的功能,而并非仅以注册行为所固化的商标标识本身。因此,商标标识本身的近似不是认定侵权行为是否成立的决定性因素,如果使用行为并未损害涉案商标的识别和区分功能,亦未因此而导致市场混淆的后果,该种使用行为即不在商标法所禁止的范围之中。”

      《商标法》所涉及的很多问题,比如“显著性”、“知名度”、“导致混淆”、“误导公众”等等,都是以市场上相关公众的一般注意力作为评判的主观标准。

      根据《最高人民法院关于审理商标民事纠纷案件适用法律若干问题的解释》(法释[2002]32)第8条:商标法所称相关公众,是指与商标所标识的某类商品或者服务有关的消费者和与前述商品或者服务的营销有密切关系的其他经营者。因此相关公众是个集合体,它不仅包括商标或服务的有关消费者,也包括其他经营者。其他经营者不仅包括纵向的经销商,也包括横向的同业经营者。相关公众并不是抽象的,针对具体的诉争商标,其范围是具体的,即诉争商标指定使用商品的有关消费者和经营者。可见,相关公众的目标范围是非常大的。

    市场调查报告与商标案件的完美相遇

      前面说到相关公众的范围是非常大的,审理商标案件的审查员或者法官在裁决具体案件的时候,要调查并了解全部相关公众对某一待证事实的意见并不现实,只能假设一个抽象人物,进而进行替代性的判定。而市场调查报告是基于对公众的深入调查之后归纳研究而成的书面报告,正是相关公众思想和意见的真实反馈。显然,市场调查报告对于审查员和法官而言,能够更加直观、具体、全面地了解待证事实在相关公众中的意见,直达要害。因此,越来越多的法律界人士以及案件当事人认识到市场调查报告在诉讼中的作用。 那么,在目前的法律规定中以及实际的司法实践中,市场调查报告的接受程度如何呢?

    目前的法律法规:

      目前没有法律法规对于该种证据的审查和认定规则进行明确规定,仅有一些司法解释可供参考。

      比如:

      《最高人民法院关于审理涉及驰名商标保护的民事纠纷案件应用法律若干问题的解释》(法释〔2009〕3号)

      第5条第3款规定:“对于商标使用时间长短、行业排名、市场调查报告、市场价值评估报告、是否曾被认定为著名商标等证据,人民法院应当结合认定商标驰名的其他证据,客观、全面地进行审查。”

      北京市高级人民法院2014年1月22日印发的《关于商标授权确权行政案件的审理指南》

      第13条规定:“对于相关公众能否将诉争商标和引证商标相区分,当事人可以提供市场调查结论作为证据。市场调查应当尽可能模拟相关公众实际购买商品时的具体情形,并应当对相关公众的范围、数量及其确定,相关公众购买商品时的注意程度以及整体比对、隔离观察、主要部分比对等方法的运用等进行详细描述,缺少上述要素、对上述要素使用错误或者无法核实其调查真实性的市场调查结论,不予采信。”

      河南省高级人民法院于2007年4月发布的《关于审理涉及驰名商标认定案件若干问题的指导意见》

      第十一条规定: 社会调查机构出具的涉案商标在相关公众中认知度的调查报告,可作为证明相关公众知晓程度的参考因素。

      调查报告应经过庭审质证并确认其效力。对调查报告的质证、认证主要应围绕调查机构的权威性、调查方法的科学性及可行性等问题进行。质证时,调查机构应派员出庭接受质询。

      调查报告中对相关公众抽样调查应体现不同地域、不同层次,方法应当科学。对消费者和经销商等相关公众调查的范围,一般应有包括审理法院所在地在内的至少全国五个主要代表性城市和不少于一千份调查问卷。

      商标在相关公众中认知度的调查,一般由当事人委托,人民法院也可根据当事人的申请委托调查,但不依职权委托调查。

      青海省高院于2009年3月发布的《关于审理涉及驰名商标认定案件若干问题的指导意见》(青高法(2009)67号)

      第十一条规定:社会调查机构出具的涉案商标在相关公众中认知度的调查报告,应当慎重对待,仅作为证明相关公众知晓程度的参考因素。根据《商标法》第十四条第(二)至(四)项不能得出该商标驰名事实的结论时,不能仅凭调查报告认定该商标具有较高知名度和声誉度。

      调查报告应经过庭审质证并确认其效力。对调查报告的质证、认证主要应围绕调查机构的权威性、调查方法的科学性及可行性等问题进行。

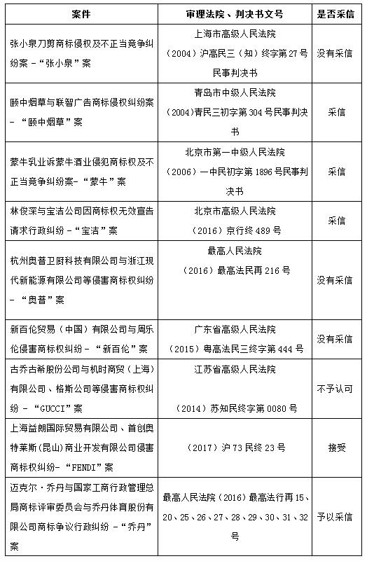
      在司法实务界,认定标准也不统一。 笔者汇总了2004年至今的部分案例,分析如下:

     笔者对于实施调查报告的建议:

      由上述整理可知,目前在理论界和司法实践界,都没有关于市场调查报告这种证据形式的具体证据运用规则。 法院在审理案件的时候,仍然是由法官对于该证据进行个案判断,根据案情、起诉方的主观意图、其他证据材料等一并综合考虑。 同时我们也可以看出,法院倾向于认可法院依职权启动的、设计完整、采样全面、内容准确的调查报告; 而对于程序中有瑕疵、内容有瑕疵的报告,则倾向于一票否决制,整体不予以考虑。 笔者基于自己曾经操作过的市场调查报告,从实务上如何操作市场调查报告提供一些建议:

      调查报告的目的:

      首先应该明确,市场调查报告不是“万金油”证据,它的调查目的应该是明确而且具体的。 目前的商标授权确权行政案件和民事侵权案件中,调查报告能实现的目的大概为:对于商标混淆性的认定;对于商标知名度的认定;商标通用性的认定。

    调查报告的启动:

      在明确了调查目的之后,开始启动工作。从目前的司法实践来看,市场调查行为的启动有两种形式。一种是当事人自行启动,如前面提到的"迈克尔·乔丹”案、“GUCCI”案等; 另一种是当事人申请法院启动, 如前面提到的“颐中烟草”案。从法院的判例中,并没有明确哪种启动方式在程序上更为正当。可见司法实践中的认识并不统一。 上述案件汇总中,当事人自发启动的比例较高。从法院的审理结果来看,有些案件中,自行启动并未视为阻却合法性的理由,仍然予以认可和接受。

      笔者认为,当事人自行启动市场调查报告,符合当事人处分原则的基本要求。处分原则,是指诉讼当事人有权在法律规定的范围内,对自己依法享有的民事权利和诉讼权利决定是否行使以及如何行使的原则。

      同时,筹划、设计、安排、完成一个市场调查报告需要的时间和精力都较多,如果在启动诉讼之后向法院申请进行,无疑会拖延诉讼程序。 这也是实践中,申请人更愿意自行启动调查的原因之一。

    对于市场调查报告公司的选择

      笔者发现,当一方在证据中提交市场调查报告之后,另外一方的质证理由一般都是先从调查公司的客观性、中立性入手。 比如在新百伦贸易(中国)有限公司与周乐伦侵害商标权纠纷中,在新百伦公司提交了《某品牌标识认知调查报告》后,对方就提出“市场调查公司不是司法鉴定机构,不具有司法鉴定的资质,没有为司法机关进行调查的职能,其所进行的调查不具有合法性,没有证明力。”

      青海省高院于2009年3月发布的《关于审理涉及驰名商标认定案件若干问题的指导意见》(青高法(2009)67号)第十一条规定:对调查报告的质证、认证主要应围绕调查机构的权威性、调查方法的科学性及可行性等问题进行。

      因此,市场调查报告作为证据最好由专门的市场调查机构出具。对于当事人自己出具或者委托公证机关进行的市场调查,则可能受到权威性的质疑。当然,目前专业调查公司出具的调查报告,也有未被接受的案例。 这些都需要后续法律法规进行规则制定,以便于当事人在选择调查公司的时候,可以更有参考性。

      对于市场调查报告问卷的设计

      首先,一份合格的调查问题,要设置必要的过滤题,以过滤掉不相关吃瓜群众,确保调查是在本案所涉产品或者服务的相关公众中进行; 比如在Gucci案中,一审法院曾认为“虽然两份调查报告对调查对象进行了相应的说明,但这些调查对象是否属于包商品消费领域的相关公众尚难以确定。”

      其次,在问题设计的时候,要紧紧围绕调查目的而展开;比如在针对“混淆性”进行调查时,向受访者展示的应该是双方标识的题卡;如果仅仅展示了单方的产品,则会导致受访者无从判断,进而影响调查结果的真实性和准确性。

      再次,在具体回答上,建议增加“不知道”或“不清楚”等结果选项,使得调查问卷的虚拟情形更加贴近现实生活,更加完整和全面,增加统计结论的准确性和可信度。

      最后,调查问卷的内容要条理清晰、简练,避免面面俱到,内容过多,过于繁琐,避免把与调查自的无关的内容列入其中。

    对于市场调查城市的选择

      一般来讲,市场调查会选择在北京、上海、广州、深圳等城市进行; 但对于个案而言,还可以选择所涉及的城市,比如“颐中烟草”案中,因原被告双方均在青岛,且选择了青岛市中级人民法院作为管辖法院,因此调查选择了北京、青岛、西安、西宁四个城市;在“蒙牛”案中,调查城市为上海、北京; 在“乔丹”案中,调查分别在北京、上海、广州、成都和常熟五个城市进行。

    对于样本量的选择

      笔者注意到河南省高级人民法院于2007年4月发布的《关于审理涉及驰名商标认定案件若干问题的指导意见》第十一条中规定:“对消费者和经销商等相关公众调查的范围,一般应有包括审理法院所在地在内的至少全国五个主要代表性城市和不少于一千份调查问卷。”

      因此,为了保证调查结果的客观性,需要样本量达到一定的程度。 但笔者也注意到,在前述调查报告被认定的案件中,仅在“颐中烟草”等几个案件中,法院对于调查的样本量进行了评述,比如“颐中烟草”案的法院认为,上述两调查机构在北京、青岛、西安、西宁四个城市中选择了1200个普通消费者以及12个经销商,被调查对象数量较多且分布比较合理,因此调查结果能够相对客观的反映“壹枝筆”牌香烟在相关公众中的知晓程度。在FENDI案中,法院认为“芬迪公司在二审提供的问卷调查公证书中所体现的在整体42名受访者中29名受访者对于涉案店铺系品牌直营专卖店或是被品牌方授权所开设的认知,已足以证明上述观点。”但在其他案件中,并没有对于样本量的明确评述和要求。

    关于调查报告要包括的必要内容

      从内容上,调查报告要对调查对象的构成、访问方式、抽样方法、调查结论的形成过程等均作出详细的说明。

      北京市高级人民法院2014年1月22日印发的《关于商标授权确权行政案件的审理指南》第13条规定:“市场调查应当尽可能模拟相关公众实际购买商品时的具体情形,并应当对相关公众的范围、数量及其确定,相关公众购买商品时的注意程度以及整体比对、隔离观察、主要部分比对等方法的运用等进行详细描述,缺少上述要素、对上述要素使用错误或者无法核实其调查真实性的市场调查结论,不予采信。”

      因此,一份科学合理的调查报告,应该记载调查过程,并附上调查问卷或具体问题。

    关于调查报告形式上的一些注意要点:

      从形式上,委托人可以考虑在调查的过程中邀请公证机构进行公证,增加调查报告的真实性和证明力;但此种公证的费用较高。

      从后续保障上,委托人要与调查公司及时沟通;如果案情需要,比如法院要求调查公司工作人员出庭对于调查的过程进行说明,应及时根据法庭的要求进行后续安排。

    结语:

      确定相关公众对某商标是否知晓或者对某两个品牌是否混淆,是对相关公众心理认知程度的一种判定,仅依赖个别部门的主观评价难以达到客观公正的效果。 但要判断全部相关公众的心理认知程度并不现实,而委托社会调查机构、进行随机抽样调查的方法能够相对客观的反映相关公众的心理认知程度。 因此,调查报告这种证据形式有其存在的现实需要。

      在法律法规没有明确规定的情况下,委托人可以参考之前的司法判例,在积极采用这种证据形式的同时,对于自己的权益进行妥善保护。

    此篇文章由澳客版权所有,转载请注明出处
浏览次数: 返回